Order and priority
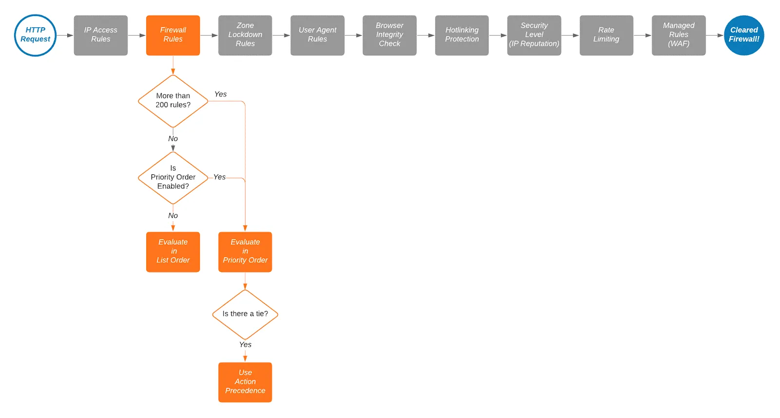
Cloudflare Firewall Rules, now deprecated, is part of a larger evaluation chain for HTTP requests, as illustrated in the diagram below. For example, Firewall Rules only evaluates requests that first clear IP Access rules. If a request is blocked by a rule at any stage in the chain, Cloudflare does not evaluate the request further.

By default, Cloudflare evaluates firewall rules in list order, where rules are evaluated in the order they appear in the firewall rules list. List ordering is convenient when working with small numbers of rules because you can manage their order by dragging and dropping them into position. However, as the number of rules grows, managing rules in list order becomes difficult. This is where priority order comes into play.
When priority ordering is enabled, Cloudflare evaluates firewall rules in order of their priority number, starting with the lowest. If a request matches two rules with the same priority, action precedence is used to resolve the tie. In this case, only the action of the rule with the highest precedence is executed, unless that action is Log or Bypass (refer to Firewall rules actions for details). Priority ordering makes it a lot easier to manage large numbers of firewall rules, and once the number of rules passes 200, Cloudflare requires it.
Users with relatively small numbers of firewall rules (no more than 200) will find that list ordering is enabled by default. When list ordering is enabled, the rules list allows you to drag and drop firewall rules into position, as shown below:

Once there are more than 200 total rules, including inactive rules, you must manage evaluation using priority ordering. When you cross this threshold, the firewall rules interface automatically switches to priority ordering.
Although priority ordering is enabled automatically when the number of active and inactive firewall rules exceeds 200, you can manually enable priority ordering at any time from the rules list.
Cloudflare Firewall Rules does not impose default priorities, and you are not required to set a priority for every rule.
To manually enable priority ordering:
- Above the rules list, select Ordering.
- Select Priority Numbers.
Once priority ordering is enabled, you can set a priority number for each firewall rule.
To set the priority number for a firewall rule:
-
Locate the desired rule in the rules list and select Edit (wrench icon).
-
In the Edit firewall rule panel, enter a positive integer value in Priority.

-
Select Save.
The Priority column in the rules list displays the priority value for each rule.

Cloudflare has designed priority ordering to be extremely flexible. This flexibility is particularly useful for managing large rulesets programmatically via the Cloudflare API. Use the Update firewall rules command to set the priority property. Refer to Cloudflare API: Firewall rules for details.
While your priority numbering scheme can be arbitrary, keep the following in mind:
-
The evaluation sequence starts from the lowest priority number and goes to the highest.
-
Rules without a priority number are evaluated last, in order of their action precedence. For example, a rule with the Log action is evaluated before a rule that has the Block action. For more on action precedence, refer to Firewall rules actions.
-
Avoid using the number
1as a priority to make rule order modification easier in the future. -
Consider grouping ranges of priority numbers into categories that have some meaning for your deployment. Here are some examples:
- 5000-9999: Trusted IP addresses
- 10000-19999: Blocking rules for bad crawlers
- 20000-29999: Blocking rules for abusive users/spam
Was this helpful?
- Resources
- API
- New to Cloudflare?
- Products
- Sponsorships
- Open Source
- Support
- Help Center
- System Status
- Compliance
- GDPR
- Company
- cloudflare.com
- Our team
- Careers
- 2025 Cloudflare, Inc.
- Privacy Policy
- Terms of Use
- Report Security Issues
- Trademark